LinkedIn 已经将其生成式AI应用平台扩展到支持多Agent的系统,这是通过将其现有的消息基础设施重新用作编排层来实现的。这种方法允许公司在不从头开始构建新的协调技术的情况下扩展AI Agent部署。修订后的架构使 LinkedIn 的“招聘助手(Hiring Assistant)”,即公司的首个 AI Agent,实现了全球可用性,同时通过 Agent 协调支持复杂的多步骤工作流程。
工程团队从他们的多 Agent 实现中识别出几个关键的架构教训:
重用现有基础设施并提供强大的开发者抽象是高效扩展复杂 AI 系统的关键。
在循环中设计人类控制以确保信任和安全,同时使 Agent 在适当时能够自主操作。
可观测性和上下文工程已成为调试、持续改进和提供适应性、个性化体验的关键。
最后,采用开放协议对于实现互操作性并避免随着 Agent 生态系统的增长而出现碎片化至关重要。
该平台将 Agent 视为在中央技能注册中心中注册的标准gRPC服务,允许开发者通过熟悉的服务契约定义 Agent 的能力。“开发者只需用平台定义的 proto3 选项来标注该定义,描述其 Agent 的元数据,并通过构建插件将其注册到技能注册中心中”,这利用了现有的 LinkedIn 基础设施,创建了一个可重用的 Agent 即服务(agent-as-a-service)模式。

不同 Agent 平台组件之间的关系(来源)
LinkedIn 没有构建新的编排技术,而是适应其生产环境的消息系统来协调多 Agent 的工作流程。这个平台提供了保证的先进先出(FIFO)投递、消息持久化和水平扩展能力,这些功能直接转化为 Agent 协调的收益。“长期任务可以分解成一系列保证 FIFO 投递的消息,并且可以无缝地查找消息历史”,而并行化则通过现有基础设施管理的多个消息线程实现。
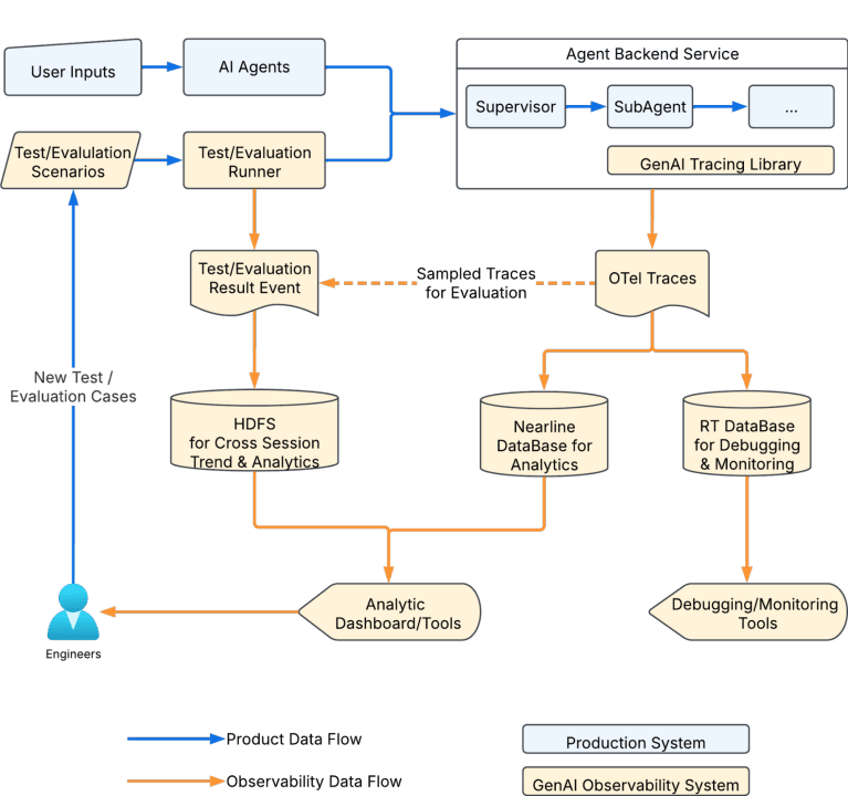
该架构实现了一个双层可观测性的策略,解决了调试非确定性 Agent 系统的独特挑战。预生产环境使用LangSmith进行执行跟踪和开发者自查,而生产环境依赖于OpenTelemetry进行结构化、符合隐私的监控,与 LinkedIn 现有的可观测性技术栈集成。这种混合方法使开发者能够快速迭代,同时保持企业级的可靠性和合规性。

LinkedIn Agent 平台可观测性流(来源)
LinkedIn 的客户端集成库会处理跨设备同步、增量流和异步通信模式,这些对于跨越多个用户会话的 Agent 交互至关重要。平台支持同步和异步 Agent 调用模式,允许开发者根据特定用例需求选择基于异步消息的强一致性或基于直接同步调用的最终一致性。
平台采用了开放协议,包括模型上下文协议(Model Context Protocol,MCP)和Agent到Agent(Agent-to-Agent,A2A)。“我们正在逐步采用这些开放协议,而不是继续使用专有的技能注册中心,为更智能、可互操作和上下文感知的 Agent 生态系统铺平了道路”,我们将 LinkedIn 的架构定位为随着 Agent 标准的成熟,提供更广泛的生态系统兼容性。
MCP 已经在主要模型提供商中获得了广泛的采用,如 Anthropic 和 OpenAI。然而,A2A仍然是一个更具实验性的协议,专注于使不同的 AI Agent 之间能够无缝协作。A2A 解决了 Agent 如何发现彼此、协商任务委托和协调跨多个专业 Agent 的复杂工作流程的挑战。
这种架构方法反映了企业多 Agent 平台的更广泛的行业趋势,AWS、微软和其他主要提供商在最近几个月发布了类似的编排框架。LinkedIn 基于消息的方法为寻求利用现有基础设施投资的同时扩展 AI Agent 能力的组织提供了一条独特的路径。
原文链接:
How LinkedIn Built Enterprise Multi-Agent AI on Existing Messaging Infrastructure





