交通运输公司优步(Uber)在其博客上发布了一篇关于其新可观测性平台的文章,强调对他们来说,网络可见性现在是一种战略能力,而不仅仅是一系列离散的监控工具。
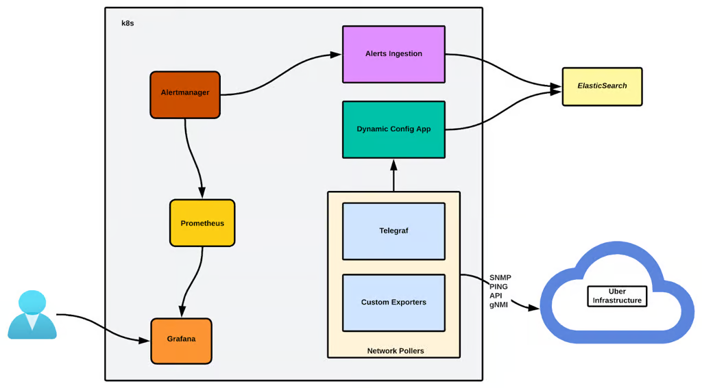
在这篇文章中,优步描述了它是如何用一个围绕开源技术和 API 构建的模块化云原生可观测性平台取代了单一的本地监控堆栈的。作者解释说,旧系统依赖于重量级组件和手动配置,无法跟上办公室、数据中心和云环境的快速变化。他们表示,他们现在已经构建了一个灵活的数据摄取管道、一个中央警报摄取应用程序和一个动态配置服务,这些服务将共同路由遥测数据、规范化警报,并保持收集器配置与实时网络库存一致。

文章解释说,自动化是优步实现可观测性新方法的一个重要部分。在博客中,该团队解释了其动态配置应用程序如何自动跨区域重新分配轮询工作负载,并通过 API 而不是工程师手动更改来全球部署配置更改。他们将监控系统构建为一个可编程界面,工程师可以通过添加元数据和策略来影响它。这一立场反映了最近在云基础设施可观测性方面的其他工作,其中工程师描述了平台,这些平台在近乎实时的情况下摄取和关联指标、事件、日志和跟踪,并通过中央策略管理警报。与此相一致的是,优步的帖子将自动化呈现为在企业规模上管理可观测性的唯一可行方式,而不仅仅是一个附加组件。作者详细介绍了 CorpNet 可观测性平台如何监控路由器、交换机、配电单元和其他支持其协作和企业应用程序的基础设施设备。
优步还在供应商独立性和成本控制方面做出了重大努力。在帖子中,工程师解释说,转向云原生开源优先堆栈削减了“数十万美元”的循环许可费用,并减少了对商业软件的依赖。公司描述了如何将开源组件与其自己的警报摄取和配置系统集成,以构建一个完整的平台。这种方法反映了最近可观测性调查的发现,例如 Logz.io 的一项报告,该报告称许多组织大量使用像 Prometheus 和 Grafana 这样的开源工具,作为控制商业平台成本的努力的一部分。这与供应商的叙述形成对比,后者推广集成的现成可观测性平台,这些平台抽象了实现细节。文章还清楚地暗示,优步愿意投资工程努力,以换取更低的循环支出和更大的灵活性。
优步还在供应商独立性和成本控制方面做出了重大努力。在这篇文章中,工程师们解释说,向云原生开源第一堆栈的转变减少了“数十万美元”的重复许可费,并减少了对商业软件的依赖。该公司描述了它如何将开源组件与自己的警报摄取和配置系统一起部署,以形成一个完整的平台。这种方法反映了最近可观测性调查的结果,比如Logz.io的调查。它报告说,许多组织大量使用像 Prometheus 和 Grafana 这样的开源工具,作为控制商业平台成本的一部分。这与供应商的叙述形成了鲜明对比,后者提倡集成现成的可观测性平台,抽象了实现细节。这篇文章还明确暗示,优步愿意投入工程努力,以换取更低的经常性支出和更大的灵活性。
优步的工程师还使用博客来设定关于 AI 角色的预期,他们现有的工作为未来的基于 AI 的自动化奠定了基础。他们认为,通过现在清理和标准化遥测数据,他们为未来“更智能、由 AI 驱动的网络操作”创造了条件。其他行业文章也呼应了这一观点。例如,网络提供商 Equinix 写道,生成式 AI 可以通过改进警报处理和加速根本原因分析,为网络可观测性增加“更进一步的智能”。关于 AI 驱动的数据中心网络的文章提出了类似的观点,并将可观测性数据呈现为异常检测和预测性维护的燃料。
在所有这些主题中,这篇博客文章将可观测性呈现为一种持续实践,而不是一次性的项目。优步选择了一个长跑的比喻,并在进展中写到了更换鞋子和调整配速策略。其他最近的报告和指南,如Splunk的这份,采用了类似的语言,并将可观测性描述为需要在工具、技能和流程上持续投资的“学科”。
“生成式 AI 正在为网络可观测性带来更进一步的智能,使用户能够监控他们的网络,管理警报,主动检测问题,并全面评估性能,”Equinix 的网络可观测性团队在其 2025 年关于 AI 和网络运营的分析中写道。优步的博客文章展示了一家大型技术公司如何通过首先重建其内部可观测性基础,然后邀请 AI 坐在顶部,为未来做好准备。
优步的博客文章最后声称,优步新的可观测性平台已准备好支持当前运营和未来的 AI 驱动能力。
原文链接:
https://www.infoq.com/news/2026/01/uber-network-observability/





