过去两个月时间,InfoQ 发起了中国技术力量年终榜单的案例征集(评选结果请戳【阅读原文】),最终一共征集到了来自 200+ 企业的 300 多个 AI 案例,根据对这些提报案例的分析,我们发现当前中国人工智能产业正处于一场深刻而务实的转型之中,从早期对模型参数规模、技术指标和算力堆砌的模型竞赛,逐步转向以业务价值、落地效率与合规性为核心的落地竞赛。
通过对这些案例的系统梳理,可以清晰地看到,真正实现规模化、可持续、可度量价值的 AI 项目,普遍呈现出三大演进方向:专业化、协同化与工程化。同时,整个 AI 落地生态也已形成层次分明、功能互补的三层架构:基础设施层(Infra)、智能体平台层(Agent)以及行业应用层(AI+X),每一层都承载着独特的技术重心、客户关注点与商业逻辑。

1. AI Infra:国内硬件生态兼容,端到端闭环,高度重视智能调度和资源利用率
根据对 Infra 案例的整体分析,我们大致可以分为:底座层(芯片 / 集群)——追求极致性能与规模,解决有没有、强不强的问题;平台层(调度 / 运营)——解决怎么用、好不好用、能不能赚钱的问题,强调资源整合与商业闭环;应用层(垂域 AI)——将 AI 能力嵌入具体业务流程,解决值不值、准不准、快不快的问题。
尽管各企业聚焦方向不同,但其方案在以下维度展现出高度一致的战略取向和技术路径:整个国产 AI 硬件生态的支持趋于完善,所有平台均明确支持国产 AI 芯片(如昇腾、寒武纪、天数智芯、燧原等)或自研芯片,均强调对国产操作系统(麒麟、统信、OpenEuler)和硬件生态的兼容。
虽然是基础设施层,但均不再仅提供底层资源,而是覆盖从资源接入、调度、模型训练 / 推理、应用交付到计费运营的全链路,均部署智能调度引擎,基于多维因子(性能、成本、延迟、地理位置、负载状态)动态分配任务。明确量化资源利用率提升效果,重点聚集在资源利用率、算力成本下降、集群峰值利用率、万亿参数 MoE 模型训练有效时长、千万级任务调度稳定性、可用率等指标。
支持异构算力统一纳管,所有平台均兼容多种硬件架构(CPU/GPU/NPU/DCU)及国内外厂商设备。支持公有云、私有云、裸金属、边缘节点等混合部署模式,均强调打破算力孤岛,实现跨域、跨平台资源整合。在金融、医疗、教育、智能驾驶、航空航天、生物医药、高端制造、运营商、高校等领域和行业均已形成解决方案并有标杆客户。

2. AI Agent:走向专业化、协同化和工程化
根据对 AI Agent 相关案例的分析,我们发现当前国内的 Agent 应用设计与落地呈现出高度一致的技术理念和架构特征。比如所有案例均体现出完整的智能体认知闭环,均采用“感知–规划–执行–反思”四层智能体架构:
感知:理解多源输入(文本、代码、业务数据、用户意图);
规划:基于规则、知识图谱或模型进行任务分解与推理;
执行:调用工具、API、工作流或模型完成操作;
反思:沉淀经验、优化模型、持续学习。
所提报案例均深度融合领域知识,抑制大模型幻觉,在具体实现手段上可能略有差异,比如构建统一语义图谱,覆盖专业术语、实验流程、专利逻辑链;基于本体论 建模业务对象 - 关系 - 行为,确保输出符合规则;训练垂类大模型,专精某一领域的理解。
经过一年多的发展,各应用不再局限于问答辅助,而是替代人工完成端到端复杂任务,强调任务自动化与流程重构,比如科研领域的聚合物从单体设计到筛选验证全流程压缩 65% 时间;自动生成报告、调度流程、分析数据;自动 Kill 高负载 SQL,RTO < 120 秒;多智能体协同生成可行方案。

最重要的是所有案例均提供可量化的业务价值,如下表所示。
部分案例脱敏后的对比分析:

综述,当前的 AI Agent 实践已超越聊天机器人阶段,呈现出三大趋势:专业化——Agent 必须深度嵌入垂直领域知识体系(本体、图谱、规则),才能解决真实业务问题。协同化——单一 Agent 能力有限,通过多 Agent 分工、校验、协商,才能处理复杂任务。工程化——Agent 需与现有系统(CI/CD、ERP、OA、数据库)无缝集成,并具备稳定性、可解释性、可审计性,才能在企业级场景落地。
3. AI 落地实践:省了多少钱?提了多少效?降了多少风险?带来了多少收入?
在行业应用落地层面,AI 的价值体现得最为具体、直接且可量化。所有案例均明确回答了四个核心问题:省了多少钱、提了多少效、降了多少风险、带来了多少收入。比如在烟草行政执法领域,智能平台通过内置法律知识图谱与校验引擎,实现案卷自动化生成与合规性校验,单个案卷制作时间从数天缩短至几小时内,整体效率提升超 40%,人力投入减少 60%-70%,文书基础错误率下降 80% 以上,行政复议败诉率归零,同时通过全流程数字留痕构建执法知识图谱,赋能监管决策。
保险行业通过 AI 平台,年节省工时 1.1 万小时,相当于节约人力成本 220 万元,并在反洗钱筛查中发现涉及数十亿元保费的风险线索。营销 GEO 项目将单线索获客成本从 180 元大幅降至 15 元,降幅达 92%,ROI 高达 1:4.8。银行尽调报告生成时间压缩至 10 分钟。物流录单效率提升 400%,直通率达 91%。
农牧企业通过自然语言问数与归因下钻,将利润决策周期从天级缩短至小时级,预计每月减少利润损失达百万元。教育领域实现升学规划方案的个性化自动生成。文旅行业则通过拟人化 AI TEAM(行程专家、酒店专家、预算专家、服务管家)提供 7×24 小时协同服务,大幅提升用户体验。软件开发中,AI 测试工程师可自动识别 API 依赖、生成测试用例,提升测试覆盖率并确保代码 100% 可执行。
这些成果表明,AI 已不再是 IT 部门主导的技术试点,而是深入业务一线的生产力工具。
尤为值得强调的是,所有成功案例均坚持人机协同而非完全替代的原则,在关键节点保留人工干预机制:AI 生成内容需经人工审核或编辑;AI 建议需人工确认后方可执行(如供应链仿真、保险展业);AI 初筛结果必须由专家复核(如数据库 SQL 治理、理赔材料审核)。这种设计既保障了业务安全与合规底线,又将人力从重复性劳动中解放出来,专注于更高价值的判断与创新。
同时,各平台普遍致力于构建数据–智能–业务的飞轮:每一次操作产生的数据被沉淀为结构化知识,用于优化模型与智能体策略,进而提升业务效果,再产生新的高质量数据,形成越用越准、越用越懂业务的正向循环(仅针对 InfoQ 收集到的所有提报案例进行分析)。

4. AI 工程与部署:Agent 化、工程效能极致优化、全栈协同与软硬一体、生态开放与标准化
随着大模型技术进入工程化落地的关键阶段,我们发现在工程化和部署层面呈现出三大共性趋势,同时各厂商在技术栈定位、产品形态与落地策略上展现出鲜明的非共性特征。
共性 1:Agent 化(智能体驱动)
在当前 AI 工程与部署的演进过程中,Agent 化已成为连接大模型能力与实际业务场景的核心范式。无论是面向消费者的视觉创作工具,还是企业级的数据库治理系统,抑或是云原生基础设施,各类解决方案普遍将 AI 智能体(Agent)作为基本交互单元或执行引擎。
这种以 Agent 为中心的设计,不仅支持自然语言驱动的任务闭环,还能主动追问、调用工具、记忆上下文,从而显著降低用户使用门槛,并实现从“单点功能”向“完整工作流”的跃迁。Agent 不再只是技术概念,而是正在成为 AI 产品交付的标准形态。
共性 2:工程效能极致优化
工程效能的极致优化贯穿于训练、推理、部署和运维全链路。各代表性方案均在性能与效率方面投入大量工程创新,力求在有限资源下实现最大产出。例如,通过异步非阻塞架构、MoE 稀疏训练优化、KV 缓存池化、动态 P/D 比例调整等技术手段,显著压缩任务耗时、提升吞吐量、降低延迟;同时,借助自动化配置、低代码中台、一键部署等机制,将原本需要数天甚至数月的开发或上线周期缩短至分钟或小时级别。这种对效率的极致追求,既是商业落地的成本要求,也是大规模 AI 应用可持续运营的技术基础。
共性 3:全栈协同与软硬一体
全栈协同与软硬一体正成为构建高性能 AI 系统的关键路径。单一层面的优化已难以满足大模型时代对算力、带宽、存储和算法的高度耦合需求,因此领先厂商纷纷采取纵向整合策略。从芯片指令集、近存计算架构,到集群互联、分布式调度,再到上层框架、模型适配和应用接口,整个技术栈被重新设计以实现端到端协同。
例如,自研 TPU 配合层次化存储与高速片间网络,可实现 1.5 倍于 GPU 的算力性能;而云平台则通过统一调度引擎打通海光、寒武纪等国产芯片与主流深度学习框架,确保硬件能力被充分释放。这种全栈视角下的系统级优化,是实现高能效比与高可用性的根本保障。
共性 4:生态开放与标准化
生态开放与标准化正在加速 AI 工程能力的复用与扩散。面对快速迭代的技术格局和多样化的行业需求,封闭式解决方案难以持续,因此各参与方积极推动接口、协议和架构的标准化。
无论是 Kubernetes 原生的 RoleBasedGroup API,还是通过 MCP 协议实现工具即插即用,亦或是将垂类模型和记忆中枢设计为可独立服务的原子能力,其核心目标都是降低集成成本、避免厂商锁定、激发社区共创。这种开放生态不仅加速了技术普及,也为跨平台、跨领域的 AI 能力组合提供了可能,标志着 AI 工程正从项目制走向平台化和工业化。
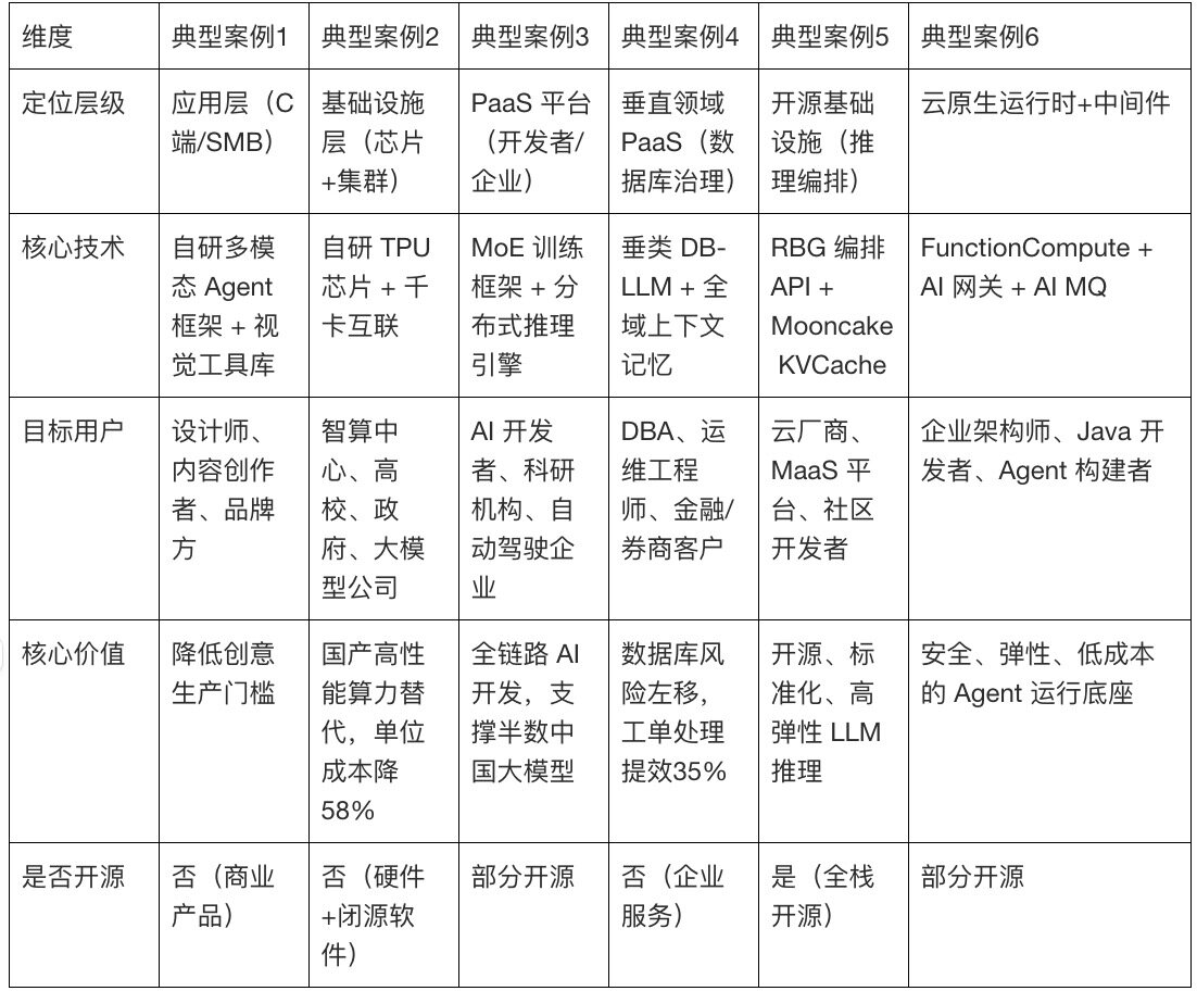
非共性特征:差异化定位与技术路径
尽管方向趋同,但各方案在 技术栈层级、目标用户 与 核心价值主张 上存在显著差异:

当前 AI 工程化已进入百花齐放、分层协同的新阶段。未来,随着 MCP、A2A 等标准的成熟,以及 Agent Marketplaces 的兴起,AI 工程生态将更加模块化、可组合。企业无需重复造轮子,而可通过搭积木方式快速构建高价值 AI 应用。
5. Data & AI:智能数据分析产品的四大演进方向
1. 自然语言交互成为标准入口,实现“零门槛用数”
所有案例均以自然语言对作为核心交互方式,彻底打破传统 BI 工具对技术能力的依赖。用户无需编写代码或理解复杂数据模型,只需用日常语言提问(如上季度华东区销售额为何下降?),系统即可自动解析意图、生成查询、执行计算并返回结构化洞察。这种“问即所得”的体验,不仅赋能业务人员自主分析,也极大释放了专业分析师的生产力,推动数据分析从专家专属走向全员可用。
2. 从展示数据到解读数据,强调归因与洞察生成
传统 BI 止步于数据可视化,而新一代智能分析平台的核心价值在于解释“为什么”。各方案普遍集成归因分析、异常检测、趋势预测等高级分析能力,能自动定位指标波动的核心驱动因素(如“一句话归因”),并在 10 分钟内自动生成包含结论、根因与建议的图文报告。这种从“描述”到“诊断 + 建议”的跃迁,使数据真正服务于科学决策,而非仅停留在信息呈现层面。
3. 构建企业级语义层,统一指标口径与治理逻辑
面对企业内部“指标口径不一、数据孤岛林立”的痛点,所有产品均强调语义层(Semantic Layer)的建设。通过集中定义指标、维度、业务逻辑和权限规则,实现“一处定义、全局使用”。
例如,某公司提出“定标准、易加工、强管理、灵活用”的四位一体理念;某公司依托知识图谱沉淀行业术语与分析模板。这不仅解决了数据一致性问题,更通过“谁使用谁治理”的机制,推动数据治理从被动合规转向主动共建。
4. 金融级数据安全与权限控制成为标配
无论面向金融、医疗还是政务场景,安全合规是产品落地的前提。各方案普遍采用“行列级权限 + 动态脱敏 + 审计日志”三位一体的安全架构。例如,支持基于用户角色实时掩码敏感字段,确保共享不泄露;操作日志同步至监管平台以满足《医疗数据安全指南》等法规要求;部分产品还通过等保三级认证或政务数据安全认证。这种内嵌于引擎层的安全机制,保障了在开放分析能力的同时不失控。
非共性特征:差异化定位与能力聚焦
尽管底层逻辑趋同,但各产品在目标市场、技术重心和商业模式上存在明显分化:

当前,数据与 AI 的融合已从技术演示迈入价值兑现阶段。共性趋势表明,自然语言交互、自动洞察、语义治理与内生安全 已成为智能分析产品的四大支柱;而非共性特征则揭示了市场分层的现实:头部厂商深耕企业级复杂场景,创新者探索物理世界新边界,轻量化工具则服务广大长尾用户。
未来,随着多模态理解、实时推理和 Agent 协同能力的进一步成熟,智能分析平台将不再只是问答工具,而是成为企业运营的数字副驾:主动预警、自动归因、协同执行。而能否在 准确性、安全性与易用性 之间取得平衡,将是决定产品能否从可用走向必用的关键。
6. 总结
综上所述,中国 AI 落地已进入以业务结果为导向、以工程化能力为基础、以生态协作为支撑的新阶段。基础设施层持续夯实国产化、高效率、低成本的算力底座;智能体平台层通过专业化、协同化、可解释的 Agent 架构打通技术与业务的最后一公里;行业应用层则在金融、制造、政务、科研、消费等广阔场景中创造可度量的经济与社会价值。
未来,随着平台 +ISV+ 行业客户三方协作模式的深化,以及 Infra、Agent、AI+X 三层架构的进一步融合与优化,AI 将在千行百业中实现更广泛、更深入、更可持续的规模化复制与价值释放。





