本文作者:摘星,TRAE 开发者用户
摘要
近期我使用 TRAE AI IDE 结合高德 MCP 2.0 协议,开发了一个智能化的武汉旅游攻略系统。这次实践让我深深感受到了 AI 与传统地图服务结合的巨大潜力。
作为一名长期关注 AI 开发工具的技术爱好者,我一直在寻找能够真正提高开发效率的工具。当我接触到 TRAE 这款 AI IDE 时,它的自然语言编程能力就深深吸引了我。而高德地图推出的 MCP 2.0 协议,更是为 AI 应用提供了标准化的地理信息服务接口,这让我看到了无限的可能性。
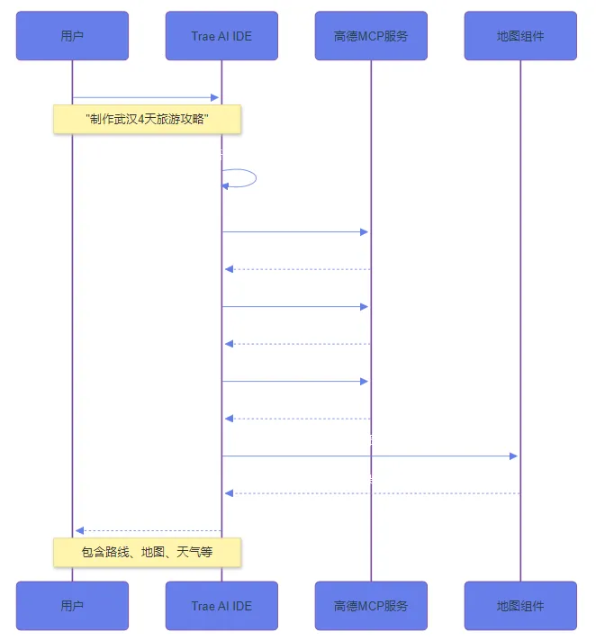
在这次武汉国庆旅游项目中,我仅仅通过自然语言描述需求,TRAE 就能自动生成包含路线规划、天气查询、POI 搜索等功能的完整网页应用。整个开发过程就像是在与一位经验丰富的开发伙伴对话,我只需要描述想要什么功能,它就能理解我的意图并转化为具体的代码实现。
最让我印象深刻的是,这个系统不仅能够规划出科学合理的旅游路线,还能实时考虑天气因素、交通状况、景点开放时间等多维度信息,真正做到了智能化的旅行规划。从地理编码到路径规划,从 POI 搜索到天气查询,高德 MCP 2.0 提供的 14 项核心能力覆盖了出行场景的方方面面,而 TRAE 则将这些能力完美地整合到了用户友好的界面中。
效果演示
edgeone pages 部署的在线地址:
武汉四天三夜旅行攻略







TRAE AI IDE:重新定义开发体验
1. 工具概述
TRAE (TRAE - The Real AI Engineer)
# TRAE安装非常简单# 1. 访问官网 https://www.TRAE.cn/# 2. 根据操作系统下载对应版本# 3. 按照安装向导完成安装# 4. 启动后即可开始AI驱动的开发体验
2. 核心特性
TRAE 的核心优势在于它能够理解开发者的自然语言意图,并将其转化为具体的代码实现:
// 传统开发方式需要手写大量代码function createTravelRoute(startPoint, endPoint){ // 复杂的路径规划逻辑 // 地理编码处理 // API调用封装 // 错误处理 // ...数百行代码}// 在TRAE中,只需要描述需求:// "创建一个武汉旅游路线规划功能,包含景点推荐、路径优化、天气查询"// AI会自动生成完整的实现代码
高德 MCP 2.0:AI 时代的地图服务革命
1. 高德 MCP 介绍
高德 MCP2.0 简介
高德 MCP2.0 实际上是大模型+高德 MCP1.0 的组合体,是真正的给 AI 装上了翅膀。
真正让高德贯穿你的行前-行中-行后始终,让每个人都能轻松拥有一个“真正懂你的出行秘书”。

高德 MCP2.0 架构
高德 MCP 采用的标准的 MCP 协议以及 CS 架构,用户在 AI IDE 中 Client 输入自然语言需求,发送到 MCP Server 进行处理。

高德 MCP2.0 能力介绍
2. 访问高德地图开发平台
访问高德开发平台:
开发 | 高德地图 API

查看高德 MCP Servers 文档
概述-MCP Server | 高德地图 API

参考高德官方给出的示例进行 MCP 的配置

3. 创建高德 API KEY
登录高德开发者平台控制台
首页 | 高德控制台

进入应用管理
我的应用 | 高德控制台

创建 API KEY

4. 配置高德 MCP
直接复制下方的 json,导入到 TRAE 中
{"mcpServers": {"amap-maps-streamableHTTP": {"url": "https://mcp.amap.com/mcp?key=您的密钥" } }}
可以看到高德地图提供的工具,如此显示便是配置成功。

武汉旅游项目实战开发
1. 项目需求分析
这次实践的目标是为国庆节制作一个武汉 4 天旅游攻略,具体需求包括:
“在快速发展的 AI 时代,最重要的不是掌握所有技术细节,而是学会如何与 AI 协作,让技术为创意服务。”
—— 摘星

2. 设计好 AI Coding 提示词
参考官方的提示词案例,根据你的具体业务需求设计出 AI Coding 提示词:

制定一个十一计划去武汉游玩4天的旅行攻略。 1、帮我制作旅行攻略,考虑出行时间和路线,以及天气状况路线规划。 2、制作网页地图自定义绘制旅游路线和位置。 网页使用现代美学页面风格,景区图片以卡片展示。 3、行程规划结果在高德地图app展示,并集成到h5页面中。 4、同一天行程景区之间我想打车前往。 5、生成文件名 kmTravel.html。3. TRAE 根据提示词开发
将设计好的提示词输入到 TRAE 中,TRAE 就会自动设计出网页,并且调用高德 MCP2.0 中提供的功能设计好路线规划,并且会在网页中展示:

4. 迭代开发
在开发的过程中会遇到各种各样的问题,这时候需要我们指导 AI,根据我们想要的内容进行改正:


5. 部署上线
为了演示效果,我才用了 EdgeOne Pages 将本页面部署上线,这样大家就可以继续预览访问了

调用edgeone pages mcp将本项目部署为在线网页6. 武汉旅游攻略开发流程图

部署与上线
1. EdgeOne Pages 部署与上线
项目最终部署到了腾讯云 EdgeOne Pages 平台,实现了全球 CDN 加速:
# 部署配置# 项目文件:kmTravel.html# 部署平台:EdgeOne Pages# 访问地址:https://mcp.edgeone.site/share/ttob_xJRB8TOxiYYkIt1z# 部署步骤:# 1. 构建优化后的HTML文件# 2. 配置CDN加速节点# 3. 设置SSL证书# 4. 绑定自定义域名2. 项目源码
<!DOCTYPE html><html lang="zh-CN"> <head> <meta charset="UTF-8"> <meta name="viewport" content="width=device-width, initial-scale=1.0"> <title>武汉四天三夜旅行攻略</title> <script src="https://cdn.tailwindcss.com"></script> <link href="https://cdn.jsdelivr.net/npm/font-awesome@4.7.0/css/font-awesome.min.css" rel="stylesheet"> <!-- 请替换为您的高德地图API密钥 --> <script src="https://webapi.amap.com/maps?v=1.4.15&key=您的高德地图API密钥"></script> <style> @import url('https://fonts.googleapis.com/css2?family=Inter:wght@300;400;500;600;700&display=swap'); body { font-family: 'Inter', sans-serif; } </style> <style> @importurl('https://fonts.googleapis.com/css2?family=Inter:wght@300;400;500;600;700&display=swap'); body { font-family: 'Inter', sans-serif; } .hero-bg { background-image: linear-gradient(rgba(0, 0, 0, 0.5), rgba(0, 0, 0, 0.5)), url('https://picsum.photos/id/1036/1920/1080'); background-size: cover; background-position: center; } .card-hover { transition: transform 0.3s ease, box-shadow 0.3s ease; } .card-hover:hover { transform: translateY(-5px); box-shadow: 010px 25px -5px rgba(0, 0, 0, 0.1), 0 10px 10px -5px rgba(0, 0, 0, 0.04); } .map-container { height: 400px; width: 100%; } .itinerary-day { scroll-margin-top: 80px; } </style> </head> <body class="bg-gray-50 text-gray-800"> <!-- 导航栏 --> <nav class="fixed top-0 left-0 right-0 bg-white shadow-md z-50 transition-all duration-300" id="navbar"> <div class="container mx-auto px-4 py-3 flex justify-between items-center"> <a href="#" class="flex items-center space-x-2"> <i class="fa fa-map-o text-red-500 text-2xl"></i> <span class="font-bold text-xl text-red-500">武汉旅行攻略</span> </a> <div class="hidden md:flex space-x-6"> <a href="#overview" class="hover:text-red-500 transition-colors">行程概览</a> <a href="#day1" class="hover:text-red-500 transition-colors">第一天</a> <a href="#day2" class="hover:text-red-500 transition-colors">第二天</a> <a href="#day3" class="hover:text-red-500 transition-colors">第三天</a> <a href="#day4" class="hover:text-red-500 transition-colors">第四天</a> <a href="#map" class="hover:text-red-500 transition-colors">旅行地图</a> </div> <button class="md:hidden text-gray-700" id="menu-toggle"> <i class="fa fa-bars text-xl"></i> </button> </div> <!-- 移动端菜单 --> <div class="md:hidden hidden bg-white w-full" id="mobile-menu"> <div class="container mx-auto px-4 py-2 flex flex-col space-y-3"> <a href="#overview" class="hover:text-red-500 transition-colors py-2 border-b border-gray-100">行程概览</a> <a href="#day1" class="hover:text-red-500 transition-colors py-2 border-b border-gray-100">第一天</a> <a href="#day2" class="hover:text-red-500 transition-colors py-2 border-b border-gray-100">第二天</a> <a href="#day3" class="hover:text-red-500 transition-colors py-2 border-b border-gray-100">第三天</a> <a href="#day4" class="hover:text-red-500 transition-colors py-2 border-b border-gray-100">第四天</a> <a href="#map" class="hover:text-red-500 transition-colors py-2">旅行地图</a> </div> </div> </nav> <!-- 英雄区域 --> <header class="hero-bg h-screen flex items-center justify-center text-white pt-16"> <div class="container mx-auto px-4 text-center"> <h1 class="text-4xl md:text-6xl font-bold mb-4 animate-fade-in">武汉四天三夜旅行攻略</h1> <p class="text-xl md:text-2xl mb-8 max-w-3xl mx-auto">探索江城武汉的历史文化与自然风光,体验独特的荆楚魅力</p> <a href="#overview" class="inline-block bg-red-500 hover:bg-red-600 text-white font-medium py-3 px-8 rounded-full transition-all duration-300 transform hover:scale-105">开始探索</a> </div> </header> <!-- 行程概览 --> <section id="overview" class="py-16 bg-white"> <div class="container mx-auto px-4"> <h2 class="text-3xl font-bold mb-2 text-center">行程概览</h2> <p class="text-gray-600 text-center mb-12 max-w-2xl mx-auto">2024年10月1日至4日,武汉之旅</p> <div class="grid grid-cols-1 md:grid-cols-2 lg:grid-cols-4 gap-6 mb-12"> <!-- 天气卡片 --> <div class="bg-blue-50 rounded-xl p-6 shadow-sm card-hover"> <div class="flex justify-between items-center mb-4"> <h3 class="font-semibold text-lg">天气状况</h3> <i class="fa fa-sun-o text-yellow-500 text-xl"></i> </div> <ul class="space-y-3"> <li class="flex justify-between"><span>10月1日</span><span class="font-medium">多云到晴天 15-26°C</span></li> <li class="flex justify-between"><span>10月2日</span><span class="font-medium">晴天 12-24°C</span></li> <li class="flex justify-between"><span>10月3日</span><span class="font-medium">晴天到多云 12-24°C</span></li> <li class="flex justify-between"><span>10月4日</span><span class="font-medium">晴天到多云 13-24°C</span></li> </ul> </div> <!-- 交通卡片 --> <div class="bg-green-50 rounded-xl p-6 shadow-sm card-hover"> <div class="flex justify-between items-center mb-4"> <h3 class="font-semibold text-lg">交通方式</h3> <i class="fa fa-taxi text-green-500 text-xl"></i> </div> <p class="mb-4">市内主要景点之间均选择打车前往,方便快捷</p> <div class="flex items-center text-sm text-gray-600"> <i class="fa fa-info-circle text-blue-500 mr-2"></i> <span>高峰期可能会有拥堵,请预留充足时间</span> </div> </div> <!-- 景点卡片 --> <div class="bg-purple-50 rounded-xl p-6 shadow-sm card-hover"> <div class="flex justify-between items-center mb-4"> <h3 class="font-semibold text-lg">主要景点</h3> <i class="fa fa-map-marker text-purple-500 text-xl"></i> </div> <ul class="space-y-2 text-sm"> <li>• 黄鹤楼</li> <li>• 东湖风景区</li> <li>• 湖北省博物馆</li> <li>• 汉口江滩</li> <li>• 知音号</li> <li>• 归元寺</li> </ul> </div> <!-- 美食卡片 --> <div class="bg-red-50 rounded-xl p-6 shadow-sm card-hover"> <div class="flex justify-between items-center mb-4"> <h3 class="font-semibold text-lg">特色美食</h3> <i class="fa fa-cutlery text-red-500 text-xl"></i> </div> <ul class="space-y-2 text-sm"> <li>• 热干面</li> <li>• 豆皮</li> <li>• 鸭脖</li> <li>• 武昌鱼</li> <li>• 糊汤粉</li> <li>• 烧卖</li> </ul> </div> <!-- 住宿建议卡片 --> <div class="bg-indigo-50 rounded-xl p-6 shadow-sm card-hover"> <div class="flex justify-between items-center mb-4"> <h3 class="font-semibold text-lg">住宿建议</h3> <i class="fa fa-bed text-indigo-500 text-xl"></i> </div> <ul class="space-y-2 text-sm"> <li>• 武昌区:靠近黄鹤楼、户部巷等景点</li> <li>• 江汉区:商业中心,交通便利</li> <li>• 汉口江滩附近:夜景优美</li> <li>• 建议提前1-2周预订酒店</li> <li>• 推荐连锁酒店或特色民宿</li> </ul> </div> </div> </div> </section> <!-- 第一天行程 --> <section id="day1" class="itinerary-day py-16 bg-gray-50"> <div class="container mx-auto px-4"> <div class="flex items-center mb-8"> <div class="bg-red-500 text-white font-bold rounded-full w-12 h-12 flex items-center justify-center mr-4">1</div> <h2 class="text-3xl font-bold">第一天 (10月1日)</h2> </div> <p class="text-gray-600 mb-8">多云到晴天,偏北风4-5级,15-26°C</p> <div class="grid grid-cols-1 md:grid-cols-3 gap-8 mb-12"> <!-- 景点1 --> <div class="bg-white rounded-xl overflow-hidden shadow-sm card-hover"> <div class="h-48 overflow-hidden"> <img src="https://picsum.photos/id/1037/600/400" alt="黄鹤楼" class="w-full h-full object-cover transform hover:scale-110 transition-transform duration-500"> </div> <div class="p-6"> <div class="flex justify-between items-center mb-2"> <h3 class="text-xl font-semibold">黄鹤楼</h3> <span class="bg-yellow-100 text-yellow-800 text-xs font-medium px-2.5 py-0.5 rounded">上午</span> </div> <p class="text-gray-600 mb-4">武汉的标志性建筑之一,位于蛇山之巅,登上黄鹤楼可以俯瞰武汉三镇的美景。</p> <div class="flex items-center text-sm text-gray-500 mb-4"> <i class="fa fa-clock-o mr-2"></i> <span>开放时间: 8:00-18:00</span> </div> <div class="flex items-center text-sm text-gray-500"> <i class="fa fa-ticket mr-2"></i> <span>门票: 70元/人</span> </div> </div> </div> <!-- 景点2 --> <div class="bg-white rounded-xl overflow-hidden shadow-sm card-hover"> <div class="h-48 overflow-hidden"> <img src="https://picsum.photos/id/1038/600/400" alt="户部巷" class="w-full h-full object-cover transform hover:scale-110 transition-transform duration-500"> </div> <div class="p-6"> <div class="flex justify-between items-center mb-2"> <h3 class="text-xl font-semibold">户部巷</h3> <span class="bg-yellow-100 text-yellow-800 text-xs font-medium px-2.5 py-0.5 rounded">中午</span> </div> <p class="text-gray-600 mb-4">武汉著名的小吃街,这里有各种各样的美食,如热干面、豆皮、鸭脖等。</p> <div class="flex items-center text-sm text-gray-500 mb-4"> <i class="fa fa-clock-o mr-2"></i> <span>开放时间: 全天</span> </div> <div class="flex items-center text-sm text-gray-500"> <i class="fa fa-ticket mr-2"></i> <span>门票: 免费</span> </div> </div> </div> <!-- 景点3 --> <div class="bg-white rounded-xl overflow-hidden shadow-sm card-hover"> <div class="h-48 overflow-hidden"> <img src="https://picsum.photos/id/1039/600/400" alt="长江大桥" class="w-full h-full object-cover transform hover:scale-110 transition-transform duration-500"> </div> <div class="p-6"> <div class="flex justify-between items-center mb-2"> <h3 class="text-xl font-semibold">长江大桥</h3> <span class="bg-blue-100 text-blue-800 text-xs font-medium px-2.5 py-0.5 rounded">下午</span> </div> <p class="text-gray-600 mb-4">横跨长江的第一座大桥,也是武汉的标志性建筑之一,可以在桥上散步,欣赏江景。</p> <div class="flex items-center text-sm text-gray-500 mb-4"> <i class="fa fa-clock-o mr-2"></i> <span>开放时间: 全天</span> </div> <div class="flex items-center text-sm text-gray-500"> <i class="fa fa-ticket mr-2"></i> <span>门票: 免费</span> </div> </div> </div> </div> <div class="bg-white rounded-xl p-6 shadow-sm"> <h3 class="text-xl font-semibold mb-4">行程路线</h3> <div class="flex items-start space-x-4"> <div class="flex flex-col items-center mt-1"> <div class="bg-orange-500 rounded-full w-8 h-8 flex items-center justify-center text-white font-medium">1</div> <div class="w-0.5 h-full bg-gray-200 my-2"></div> <div class="bg-orange-500 rounded-full w-8 h-8 flex items-center justify-center text-white font-medium">2</div> <div class="w-0.5 h-full bg-gray-200 my-2"></div> <div class="bg-orange-500 rounded-full w-8 h-8 flex items-center justify-center text-white font-medium">3</div> </div> <div class="flex-1 space-y-6"> <div class="flex items-start"> <div class="flex-1"> <h4 class="font-medium">黄鹤楼</h4> <p class="text-sm text-gray-600 mt-1">上午9:00-11:30游览黄鹤楼,欣赏武汉全景</p> </div> <div class="text-right whitespace-nowrap"> <span class="text-sm bg-gray-100 text-gray-800 px-2 py-1 rounded">约2.5小时</span> </div> </div> <div class="flex items-center justify-between text-sm text-gray-500"> <span>打车前往户部巷</span> <span>约5公里,车程15分钟</span> </div> <div class="flex items-start"> <div class="flex-1"> <h4 class="font-medium">户部巷</h4> <p class="text-sm text-gray-600 mt-1">中午12:00-13:30在户部巷品尝武汉特色美食</p> </div> <div class="text-right whitespace-nowrap"> <span class="text-sm bg-gray-100 text-gray-800 px-2 py-1 rounded">约1.5小时</span> </div> </div> <div class="flex items-center justify-between text-sm text-gray-500"> <span>打车前往长江大桥</span> <span>约2公里,车程10分钟</span> </div> <div class="flex items-start"> <div class="flex-1"> <h4 class="font-medium">长江大桥</h4> <p class="text-sm text-gray-600 mt-1">下午14:00-16:00漫步长江大桥,欣赏江景</p> </div> <div class="text-right whitespace-nowrap"> <span class="text-sm bg-gray-100 text-gray-800 px-2 py-1 rounded">约2小时</span> </div> </div> </div> </div> </div> </div> </section> <!-- 第二天行程 --> <section id="day2" class="itinerary-day py-16 bg-white"> <div class="container mx-auto px-4"> <div class="flex items-center mb-8"> <div class="bg-red-500 text-white font-bold rounded-full w-12 h-12 flex items-center justify-center mr-4">2</div> <h2 class="text-3xl font-bold">第二天 (10月2日)</h2> </div> <p class="text-gray-600 mb-8">晴天,偏北风3-4级,12-24°C</p> <div class="grid grid-cols-1 md:grid-cols-3 gap-8 mb-12"> <!-- 景点1 --> <div class="bg-white rounded-xl overflow-hidden shadow-sm card-hover"> <div class="h-48 overflow-hidden"> <img src="https://picsum.photos/id/250/600/400" alt="湖北省博物馆" class="w-full h-full object-cover transform hover:scale-110 transition-transform duration-500"> </div> <div class="p-6"> <div class="flex justify-between items-center mb-2"> <h3 class="text-xl font-semibold">湖北省博物馆</h3> <span class="bg-yellow-100 text-yellow-800 text-xs font-medium px-2.5 py-0.5 rounded">上午</span> </div> <p class="text-gray-600 mb-4">馆内收藏了大量的历史文物和艺术品,如曾侯乙编钟、越王勾践剑等。</p> <div class="flex items-center text-sm text-gray-500 mb-4"> <i class="fa fa-clock-o mr-2"></i> <span>开放时间: 9:00-17:00(周一闭馆)</span> </div> <div class="flex items-center text-sm text-gray-500"> <i class="fa fa-ticket mr-2"></i> <span>门票: 免费(需提前预约)</span> </div> </div> </div> <!-- 景点2 --> <div class="bg-white rounded-xl overflow-hidden shadow-sm card-hover"> <div class="h-48 overflow-hidden"> <img src="https://picsum.photos/id/1041/600/400" alt="东湖风景区" class="w-full h-full object-cover transform hover:scale-110 transition-transform duration-500"> </div> <div class="p-6"> <div class="flex justify-between items-center mb-2"> <h3 class="text-xl font-semibold">东湖风景区</h3> <span class="bg-yellow-100 text-yellow-800 text-xs font-medium px-2.5 py-0.5 rounded">中午</span> </div> <p class="text-gray-600 mb-4">是中国最大的城中湖,景色秀丽,可以乘船游览湖光山色,也可以骑行或散步。</p> <div class="flex items-center text-sm text-gray-500 mb-4"> <i class="fa fa-clock-o mr-2"></i> <span>开放时间: 全天</span> </div> <div class="flex items-center text-sm text-gray-500"> <i class="fa fa-ticket mr-2"></i> <span>门票: 免费(部分景点收费)</span> </div> </div> </div> <!-- 景点3 --> <div class="bg-white rounded-xl overflow-hidden shadow-sm card-hover"> <div class="h-48 overflow-hidden"> <img src="https://picsum.photos/id/1042/600/400" alt="武汉大学" class="w-full h-full object-cover transform hover:scale-110 transition-transform duration-500"> </div> <div class="p-6"> <div class="flex justify-between items-center mb-2"> <h3 class="text-xl font-semibold">武汉大学</h3> <span class="bg-blue-100 text-blue-800 text-xs font-medium px-2.5 py-0.5 rounded">下午</span> </div> <p class="text-gray-600 mb-4">中国最美丽的大学之一,校园内有许多古老的建筑和美丽的花园。</p> <div class="flex items-center text-sm text-gray-500 mb-4"> <i class="fa fa-clock-o mr-2"></i> <span>开放时间: 全天</span> </div> <div class="flex items-center text-sm text-gray-500"> <i class="fa fa-ticket mr-2"></i> <span>门票: 免费</span> </div> </div> </div> </div> <div class="bg-white rounded-xl p-6 shadow-sm"> <h3 class="text-xl font-semibold mb-4">行程路线</h3> <div class="flex items-start space-x-4"> <div class="flex flex-col items-center mt-1"> <div class="bg-orange-500 rounded-full w-8 h-8 flex items-center justify-center text-white font-medium">1</div> <div class="w-0.5 h-full bg-gray-200 my-2"></div> <div class="bg-orange-500 rounded-full w-8 h-8 flex items-center justify-center text-white font-medium">2</div> <div class="w-0.5 h-full bg-gray-200 my-2"></div> <div class="bg-orange-500 rounded-full w-8 h-8 flex items-center justify-center text-white font-medium">3</div> </div> <div class="flex-1 space-y-6"> <div class="flex items-start"> <div class="flex-1"> <h4 class="font-medium">湖北省博物馆</h4> <p class="text-sm text-gray-600 mt-1">上午9:00-11:30参观湖北省博物馆,欣赏珍贵文物</p> </div> <div class="text-right whitespace-nowrap"> <span class="text-sm bg-gray-100 text-gray-800 px-2 py-1 rounded">约2.5小时</span> </div> </div> <div class="flex items-center justify-between text-sm text-gray-500"> <span>打车前往东湖风景区</span> <span>约3公里,车程10分钟</span> </div> <div class="flex items-start"> <div class="flex-1"> <h4 class="font-medium">东湖风景区</h4> <p class="text-sm text-gray-600 mt-1">中午12:00-14:30在东湖风景区游览,可选择骑行或乘船</p> </div> <div class="text-right whitespace-nowrap"> <span class="text-sm bg-gray-100 text-gray-800 px-2 py-1 rounded">约2.5小时</span> </div> </div> <div class="flex items-center justify-between text-sm text-gray-500"> <span>打车前往武汉大学</span> <span>约5公里,车程15分钟</span> </div> <div class="flex items-start"> <div class="flex-1"> <h4 class="font-medium">武汉大学</h4> <p class="text-sm text-gray-600 mt-1">下午15:00-17:00漫步武大校园,欣赏古老建筑</p> </div> <div class="text-right whitespace-nowrap"> <span class="text-sm bg-gray-100 text-gray-800 px-2 py-1 rounded">约2小时</span> </div> </div> </div> </div> </div> </div> </section> <!-- 第三天行程 --> <section id="day3" class="itinerary-day py-16 bg-gray-50"> <div class="container mx-auto px-4"> <div class="flex items-center mb-8"> <div class="bg-red-500 text-white font-bold rounded-full w-12 h-12 flex items-center justify-center mr-4">3</div> <h2 class="text-3xl font-bold">第三天 (10月3日)</h2> </div> <p class="text-gray-600 mb-8">晴天到多云,偏北风3-4级转2-3级,12-24°C</p> <div class="grid grid-cols-1 md:grid-cols-3 gap-8 mb-12"> <!-- 景点1 --> <div class="bg-white rounded-xl overflow-hidden shadow-sm card-hover"> <div class="h-48 overflow-hidden"> <img src="https://picsum.photos/id/1058/600/400" alt="江汉路步行街" class="w-full h-full object-cover transform hover:scale-110 transition-transform duration-500"> </div> <div class="p-6"> <div class="flex justify-between items-center mb-2"> <h3 class="text-xl font-semibold">江汉路步行街</h3> <span class="bg-yellow-100 text-yellow-800 text-xs font-medium px-2.5 py-0.5 rounded">上午</span> </div> <p class="text-gray-600 mb-4">武汉最繁华的商业街之一,有许多商场、餐厅和娱乐场所。</p> <div class="flex items-center text-sm text-gray-500 mb-4"> <i class="fa fa-clock-o mr-2"></i> <span>开放时间: 全天</span> </div> <div class="flex items-center text-sm text-gray-500"> <i class="fa fa-ticket mr-2"></i> <span>门票: 免费</span> </div> </div> </div> <!-- 景点2 --> <div class="bg-white rounded-xl overflow-hidden shadow-sm card-hover"> <div class="h-48 overflow-hidden"> <img src="https://picsum.photos/id/1044/600/400" alt="汉口江滩" class="w-full h-full object-cover transform hover:scale-110 transition-transform duration-500"> </div> <div class="p-6"> <div class="flex justify-between items-center mb-2"> <h3 class="text-xl font-semibold">汉口江滩</h3> <span class="bg-yellow-100 text-yellow-800 text-xs font-medium px-2.5 py-0.5 rounded">中午</span> </div> <p class="text-gray-600 mb-4">武汉的滨江公园,这里有美丽的江景和休闲设施,可以在江边散步、放风筝。</p> <div class="flex items-center text-sm text-gray-500 mb-4"> <i class="fa fa-clock-o mr-2"></i> <span>开放时间: 全天</span> </div> <div class="flex items-center text-sm text-gray-500"> <i class="fa fa-ticket mr-2"></i> <span>门票: 免费</span> </div> </div> </div> <!-- 景点3 --> <div class="bg-white rounded-xl overflow-hidden shadow-sm card-hover"> <div class="h-48 overflow-hidden"> <img src="https://picsum.photos/id/1045/600/400" alt="知音号" class="w-full h-full object-cover transform hover:scale-110 transition-transform duration-500"> </div> <div class="p-6"> <div class="flex justify-between items-center mb-2"> <h3 class="text-xl font-semibold">知音号</h3> <span class="bg-purple-100 text-purple-800 text-xs font-medium px-2.5 py-0.5 rounded">晚上</span> </div> <p class="text-gray-600 mb-4">一艘复古的轮船,晚上可以乘坐知音号游览长江,欣赏夜景和表演。</p> <div class="flex items-center text-sm text-gray-500 mb-4"> <i class="fa fa-clock-o mr-2"></i> <span>演出时间: 19:30-21:00</span> </div> <div class="flex items-center text-sm text-gray-500"> <i class="fa fa-ticket mr-2"></i> <span>门票: 228元/人起</span> </div> </div> </div> </div> <div class="bg-white rounded-xl p-6 shadow-sm"> <h3 class="text-xl font-semibold mb-4">行程路线</h3> <div class="flex items-start space-x-4"> <div class="flex flex-col items-center mt-1"> <div class="bg-red-500 rounded-full w-8 h-8 flex items-center justify-center text-white font-medium">1</div> <div class="w-0.5 h-full bg-gray-200 my-2"></div> <div class="bg-red-500 rounded-full w-8 h-8 flex items-center justify-center text-white font-medium">2</div> <div class="w-0.5 h-full bg-gray-200 my-2"></div> <div class="bg-red-500 rounded-full w-8 h-8 flex items-center justify-center text-white font-medium">3</div> </div> <div class="flex-1 space-y-6"> <div class="flex items-start"> <div class="flex-1"> <h4 class="font-medium">江汉路步行街</h4> <p class="text-sm text-gray-600 mt-1">上午9:30-11:30在江汉路步行街购物、观光</p> </div> <div class="text-right whitespace-nowrap"> <span class="text-sm bg-gray-100 text-gray-800 px-2 py-1 rounded">约2小时</span> </div> </div> <div class="flex items-center justify-between text-sm text-gray-500"> <span>打车前往汉口江滩</span> <span>约2公里,车程10分钟</span> </div> <div class="flex items-start"> <div class="flex-1"> <h4 class="font-medium">汉口江滩</h4> <p class="text-sm text-gray-600 mt-1">中午12:00-14:30在汉口江滩游览,欣赏江景</p> </div> <div class="text-right whitespace-nowrap"> <span class="text-sm bg-gray-100 text-gray-800 px-2 py-1 rounded">约2.5小时</span> </div> </div> <div class="flex items-center justify-between text-sm text-gray-500"> <span>打车前往知音号码头</span> <span>约3公里,车程15分钟</span> </div> <div class="flex items-start"> <div class="flex-1"> <h4 class="font-medium">知音号</h4> <p class="text-sm text-gray-600 mt-1">晚上19:00-21:30乘坐知音号,欣赏长江夜景和表演</p> </div> <div class="text-right whitespace-nowrap"> <span class="text-sm bg-gray-100 text-gray-800 px-2 py-1 rounded">约2.5小时</span> </div> </div> </div> </div> </div> </div> </section> <!-- 第四天行程 --> <section id="day4" class="itinerary-day py-16 bg-white"> <div class="container mx-auto px-4"> <div class="flex items-center mb-8"> <div class="bg-red-500 text-white font-bold rounded-full w-12 h-12 flex items-center justify-center mr-4">4</div> <h2 class="text-3xl font-bold">第四天 (10月4日)</h2> </div> <p class="text-gray-600 mb-8">晴天到多云,偏北风2-3级,13-24°C</p> <div class="grid grid-cols-1 md:grid-cols-3 gap-8 mb-12"> <!-- 景点1 --> <div class="bg-white rounded-xl overflow-hidden shadow-sm card-hover"> <div class="h-48 overflow-hidden"> <img src="https://picsum.photos/id/164/600/400" alt="归元寺" class="w-full h-full object-cover transform hover:scale-110 transition-transform duration-500"> </div> <div class="p-6"> <div class="flex justify-between items-center mb-2"> <h3 class="text-xl font-semibold">归元寺</h3> <span class="bg-yellow-100 text-yellow-800 text-xs font-medium px-2.5 py-0.5 rounded">上午</span> </div> <p class="text-gray-600 mb-4">武汉著名的佛教寺庙,寺内有许多古老的建筑和佛像。</p> <div class="flex items-center text-sm text-gray-500 mb-4"> <i class="fa fa-clock-o mr-2"></i> <span>开放时间: 8:00-17:00</span> </div> <div class="flex items-center text-sm text-gray-500"> <i class="fa fa-ticket mr-2"></i> <span>门票: 10元/人</span> </div> </div> </div> <!-- 景点2 --> <div class="bg-white rounded-xl overflow-hidden shadow-sm card-hover"> <div class="h-48 overflow-hidden"> <img src="https://picsum.photos/id/1080/600/400" alt="午餐" class="w-full h-full object-cover transform hover:scale-110 transition-transform duration-500"> </div> <div class="p-6"> <div class="flex justify-between items-center mb-2"> <h3 class="text-xl font-semibold">特色午餐</h3> <span class="bg-green-100 text-green-800 text-xs font-medium px-2.5 py-0.5 rounded">中午</span> </div> <p class="text-gray-600 mb-4">品尝武汉特色美食,如热干面、豆皮、武昌鱼等。</p> <div class="flex items-center text-sm text-gray-500 mb-4"> <i class="fa fa-clock-o mr-2"></i> <span>建议时间: 11:30-13:00</span> </div> <div class="flex items-center text-sm text-gray-500"> <i class="fa fa-map-marker mr-2"></i> <span>推荐地点: 归元寺周边餐厅</span> </div> </div> </div> <!-- 景点3 --> <div class="bg-white rounded-xl overflow-hidden shadow-sm card-hover"> <div class="h-48 overflow-hidden"> <img src="https://picsum.photos/id/1047/600/400" alt="古琴台" class="w-full h-full object-cover transform hover:scale-110 transition-transform duration-500"> </div> <div class="p-6"> <div class="flex justify-between items-center mb-2"> <h3 class="text-xl font-semibold">古琴台</h3> <span class="bg-blue-100 text-blue-800 text-xs font-medium px-2.5 py-0.5 rounded">下午</span> </div> <p class="text-gray-600 mb-4">又名俞伯牙台,是中国音乐文化古迹之一。</p> <div class="flex items-center text-sm text-gray-500 mb-4"> <i class="fa fa-clock-o mr-2"></i> <span>开放时间: 8:30-17:30</span> </div> <div class="flex items-center text-sm text-gray-500"> <i class="fa fa-ticket mr-2"></i> <span>门票: 15元/人</span> </div> </div> </div> </div> <div class="bg-white rounded-xl p-6 shadow-sm"> <h3 class="text-xl font-semibold mb-4">行程路线</h3> <div class="flex items-start space-x-4"> <div class="flex flex-col items-center mt-1"> <div class="bg-red-500 rounded-full w-8 h-8 flex items-center justify-center text-white font-medium">1</div> <div class="w-0.5 h-full bg-gray-200 my-2"></div> <div class="bg-red-500 rounded-full w-8 h-8 flex items-center justify-center text-white font-medium">2</div> <div class="w-0.5 h-full bg-gray-200 my-2"></div> <div class="bg-red-500 rounded-full w-8 h-8 flex items-center justify-center text-white font-medium">3</div> </div> <div class="flex-1 space-y-6"> <div class="flex items-start"> <div class="flex-1"> <h4 class="font-medium">归元寺</h4> <p class="text-sm text-gray-600 mt-1">上午9:00-11:00参观归元寺,感受佛教文化</p> </div> <div class="text-right whitespace-nowrap"> <span class="text-sm bg-gray-100 text-gray-800 px-2 py-1 rounded">约2小时</span> </div> </div> <div class="flex items-center justify-between text-sm text-gray-500"> <span>打车前往午餐地点</span> <span>约1公里,车程5分钟</span> </div> <div class="flex items-start"> <div class="flex-1"> <h4 class="font-medium">特色午餐</h4> <p class="text-sm text-gray-600 mt-1">中午11:30-13:00品尝武汉特色美食</p> </div> <div class="text-right whitespace-nowrap"> <span class="text-sm bg-gray-100 text-gray-800 px-2 py-1 rounded">约1.5小时</span> </div> </div> <div class="flex items-center justify-between text-sm text-gray-500"> <span>打车前往古琴台</span> <span>约4公里,车程15分钟</span> </div> <div class="flex items-start"> <div class="flex-1"> <h4 class="font-medium">古琴台</h4> <p class="text-sm text-gray-600 mt-1">下午14:00-16:00游览古琴台,了解音乐文化</p> </div> <div class="text-right whitespace-nowrap"> <span class="text-sm bg-gray-100 text-gray-800 px-2 py-1 rounded">约2小时</span> </div> </div> <div class="flex items-center justify-between text-sm text-gray-500 mt-8 pt-4 border-t border-gray-100"> <span class="font-medium">返程</span> <span>下午16:30后可根据航班/火车时间安排返程</span> </div> </div> </div> </div> </div> </section> <!-- 地图部分 --> <section id="map" class="py-16 bg-gray-50"> <div class="container mx-auto px-4"> <h2 class="text-3xl font-bold mb-2 text-center">旅行地图</h2> <p class="text-gray-600 text-center mb-12 max-w-2xl mx-auto">查看所有景点的位置和路线</p> <div class="bg-white rounded-xl shadow-sm overflow-hidden mb-8"> <div class="map-container" id="travelMap"></div> </div> <div class="flex justify-center"> <button id="openGaodeMap" class="bg-blue-500 hover:bg-blue-600 text-white font-medium py-3 px-8 rounded-full transition-all duration-300 flex items-center space-x-2"> <i class="fa fa-map-marker"></i> <span>在高德地图中打开</span> </button> </div> </div> </section> <!-- 页脚 --> <footer class="bg-gray-800 text-white py-12"> <div class="container mx-auto px-4"> <div class="grid grid-cols-1 md:grid-cols-3 gap-8 mb-8"> <div> <h3 class="text-xl font-semibold mb-4 flex items-center space-x-2"> <i class="fa fa-map-o text-red-500"></i> <span>武汉旅行攻略</span> </h3> <p class="text-gray-400 mb-4">探索江城武汉的历史文化与自然风光,体验独特的荆楚魅力。</p> <div class="flex space-x-4"> <a href="#" class="text-gray-400 hover:text-white transition-colors"><i class="fa fa-weibo text-xl"></i></a> <a href="#" class="text-gray-400 hover:text-white transition-colors"><i class="fa fa-wechat text-xl"></i></a> <a href="#" class="text-gray-400 hover:text-white transition-colors"><i class="fa fa-instagram text-xl"></i></a> </div> </div> <div> <h3 class="text-lg font-semibold mb-4">快速导航</h3> <ul class="space-y-2"> <li><a href="#overview" class="text-gray-400 hover:text-white transition-colors">行程概览</a></li> <li><a href="#day1" class="text-gray-400 hover:text-white transition-colors">第一天</a></li> <li><a href="#day2" class="text-gray-400 hover:text-white transition-colors">第二天</a></li> <li><a href="#day3" class="text-gray-400 hover:text-white transition-colors">第三天</a></li> <li><a href="#day4" class="text-gray-400 hover:text-white transition-colors">第四天</a></li> <li><a href="#map" class="text-gray-400 hover:text-white transition-colors">旅行地图</a></li> </ul> </div> <div> <h3 class="text-lg font-semibold mb-4">实用信息</h3> <ul class="space-y-2 text-gray-400"> <li class="flex items-start space-x-2"> <i class="fa fa-phone mt-1"></i> <span>旅游咨询: 027-12301</span> </li> <li class="flex items-start space-x-2"> <i class="fa fa-hospital-o mt-1"></i> <span>急救: 120</span> </li> <li class="flex items-start space-x-2"> <i class="fa fa-police mt-1"></i> <span>报警: 110</span> </li> </ul> </div> </div> <div class="border-t border-gray-700 pt-8 text-center text-gray-400"> <p>© 2024 武汉旅行攻略 | 版权所有</p> </div> </div> </footer> <script> // 导航栏滚动效果 window.addEventListener('scroll', function() { const navbar = document.getElementById('navbar'); if (window.scrollY > 50) { navbar.classList.add('py-2', 'shadow-lg'); navbar.classList.remove('py-3', 'shadow-md'); } else { navbar.classList.add('py-3', 'shadow-md'); navbar.classList.remove('py-2', 'shadow-lg'); } }); // 移动端菜单切换 document.getElementById('menu-toggle').addEventListener('click', function() { const mobileMenu = document.getElementById('mobile-menu'); mobileMenu.classList.toggle('hidden'); }); // 平滑滚动 document.querySelectorAll('a[href^="#"]').forEach(anchor => { anchor.addEventListener('click', function (e) { e.preventDefault(); const targetId = this.getAttribute('href'); const targetElement = document.querySelector(targetId); if (targetElement) { window.scrollTo({ top: targetElement.offsetTop - 80, behavior: 'smooth' }); // 关闭移动端菜单 document.getElementById('mobile-menu').classList.add('hidden'); } }); }); // 初始化地图 - 使用懒加载优化性能 function initMap(){ // 请替换为您的高德地图API密钥 const apiKey = '您的高德地图API密钥'; // 景点坐标(示例坐标,实际需替换) const attractions = [ { name: '黄鹤楼', position: [114.298574, 30.592855] }, { name: '户部巷', position: [114.303144, 30.590639] }, { name: '长江大桥', position: [114.283843, 30.590931] }, { name: '湖北省博物馆', position: [114.319507, 30.546004] }, { name: '东湖风景区', position: [114.330397, 30.543851] }, { name: '武汉大学', position: [114.360426, 30.543279] }, { name: '江汉路步行街', position: [114.276881, 30.615411] }, { name: '汉口江滩', position: [114.270975, 30.625122] }, { name: '知音号', position: [114.274556, 30.623277] }, { name: '归元寺', position: [114.252793, 30.560929] }, { name: '古琴台', position: [114.255047, 30.567161] } ]; // 尝试初始化地图 try { constmap = new AMap.Map('travelMap', { resizeEnable: true, zoom: 11, center: [114.305558, 30.592771], // 简化地图样式,提高加载速度 features: ['road', 'point'] }); // 添加标记 attractions.forEach(attraction => { const marker = new AMap.Marker({ position: attraction.position, title: attraction.name, map: map }); // 添加信息窗口 const infoWindow = new AMap.InfoWindow({ content: `<h3>${attraction.name}</h3>`, offset: new AMap.Pixel(0, -30) }); marker.on('click', function() { infoWindow.open(map, marker.getPosition()); }); }); // 第一天路线 const day1Route = [ [114.298574, 30.592855], // 黄鹤楼 [114.303144, 30.590639], // 户部巷 [114.283843, 30.590931] // 长江大桥 ]; // 绘制第一天路线 const polyline1 = new AMap.Polyline({ path: day1Route, strokeColor: '#FF0000', strokeWeight: 5, strokeOpacity: 0.7, map: map }); // 第二天路线 const day2Route = [ [114.319507, 30.546004], // 湖北省博物馆 [114.330397, 30.543851], // 东湖风景区 [114.360426, 30.543279] // 武汉大学 ]; // 绘制第二天路线 const polyline2 = new AMap.Polyline({ path: day2Route, strokeColor: '#0080FF', strokeWeight: 5, strokeOpacity: 0.7, map: map }); // 第三天路线 const day3Route = [ [114.276881, 30.615411], // 江汉路步行街 [114.270975, 30.625122], // 汉口江滩 [114.274556, 30.623277] // 知音号 ]; // 绘制第三天路线 const polyline3 = new AMap.Polyline({ path: day3Route, strokeColor: '#00B42A', strokeWeight: 5, strokeOpacity: 0.7, map: map }); // 第四天路线 const day4Route = [ [114.252793, 30.560929], // 归元寺 [114.255047, 30.567161] // 古琴台 ]; // 绘制第四天路线 const polyline4 = new AMap.Polyline({ path: day4Route, strokeColor: '#FF7D00', strokeWeight: 5, strokeOpacity: 0.7, map: map }); // 调整地图视野 map.setFitView([polyline1, polyline2, polyline3, polyline4]); } catch (error) { console.error('地图初始化失败:', error); document.getElementById('travelMap').innerHTML = '<div class="flex items-center justify-center h-full text-gray-500"><i class="fa fa-map-o text-5xl mr-4"></i><p>地图加载失败,请检查您的API密钥是否正确</p></div>'; } } // 打开高德地图按钮 document.getElementById('openGaodeMap').addEventListener('click', function() { // 这里使用高德地图的URL Scheme,实际使用时需替换为正确的坐标 const gaodeUrl = 'https://uri.amap.com/marker?position=114.305558,30.592771&name=武汉旅行攻略&src=webapp&coordinate=gaode'; window.open(gaodeUrl, '_blank'); }); // 懒加载地图 function lazyLoadMap(){ const mapContainer = document.getElementById('travelMap'); const rect = mapContainer.getBoundingClientRect(); const windowHeight = window.innerHeight || document.documentElement.clientHeight; // 当地图容器进入视口时初始化地图 if (rect.top <= windowHeight && rect.bottom >= 0) { initMap(); window.removeEventListener('scroll', lazyLoadMap); window.removeEventListener('resize', lazyLoadMap); window.removeEventListener('orientationchange', lazyLoadMap); } } // 注册事件监听 window.addEventListener('scroll', lazyLoadMap); window.addEventListener('resize', lazyLoadMap); window.addEventListener('orientationchange', lazyLoadMap); // 初始检查 window.addEventListener('load', lazyLoadMap); </script></body></html>// 导航栏滚动效果window.addEventListener('scroll', function() { const navbar = document.getElementById('navbar'); if (window.scrollY > 50) { navbar.classList.add('py-2', 'shadow-lg'); navbar.classList.remove('py-3', 'shadow-md'); } else { navbar.classList.add('py-3', 'shadow-md'); navbar.classList.remove('py-2', 'shadow-lg'); }});// 移动端菜单切换document.getElementById('menu-toggle').addEventListener('click', function() { const mobileMenu = document.getElementById('mobile-menu'); mobileMenu.classList.toggle('hidden');});// 平滑滚动document.querySelectorAll('a[href^="#"]').forEach(anchor => { anchor.addEventListener('click', function (e) { e.preventDefault(); const targetId = this.getAttribute('href'); const targetElement = document.querySelector(targetId); if (targetElement) { window.scrollTo({ top: targetElement.offsetTop - 80, behavior: 'smooth' }); // 关闭移动端菜单 document.getElementById('mobile-menu').classList.add('hidden'); } });});// 初始化地图 - 使用懒加载优化性能function initMap(){ // 请替换为您的高德地图API密钥 const apiKey = '您的高德地图API密钥'; // 景点坐标(示例坐标,实际需替换) const attractions = [ { name: '黄鹤楼', position: [114.298574, 30.592855] }, { name: '户部巷', position: [114.303144, 30.590639] }, { name: '长江大桥', position: [114.283843, 30.590931] }, { name: '湖北省博物馆', position: [114.319507, 30.546004] }, { name: '东湖风景区', position: [114.330397, 30.543851] }, { name: '武汉大学', position: [114.360426, 30.543279] }, { name: '江汉路步行街', position: [114.276881, 30.615411] }, { name: '汉口江滩', position: [114.270975, 30.625122] }, { name: '知音号', position: [114.274556, 30.623277] }, { name: '归元寺', position: [114.252793, 30.560929] }, { name: '古琴台', position: [114.255047, 30.567161] } ]; // 尝试初始化地图 try { constmap = new AMap.Map('travelMap', { resizeEnable: true, zoom: 11, center: [114.305558, 30.592771], // 简化地图样式,提高加载速度 features: ['road', 'point'] }); // 添加标记 attractions.forEach(attraction => { const marker = new AMap.Marker({ position: attraction.position, title: attraction.name, map: map }); // 添加信息窗口 const infoWindow = new AMap.InfoWindow({ content: `<h3>${attraction.name}</h3>`, offset: new AMap.Pixel(0, -30) }); marker.on('click', function() { infoWindow.open(map, marker.getPosition()); }); }); // 第一天路线 const day1Route = [ [114.298574, 30.592855], // 黄鹤楼 [114.303144, 30.590639], // 户部巷 [114.283843, 30.590931] // 长江大桥 ]; // 绘制第一天路线 const polyline1 = new AMap.Polyline({ path: day1Route, strokeColor: '#FF0000', strokeWeight: 5, strokeOpacity: 0.7, map: map }); // 第二天路线 const day2Route = [ [114.319507, 30.546004], // 湖北省博物馆 [114.330397, 30.543851], // 东湖风景区 [114.360426, 30.543279] // 武汉大学 ]; // 绘制第二天路线 const polyline2 = new AMap.Polyline({ path: day2Route, strokeColor: '#0080FF', strokeWeight: 5, strokeOpacity: 0.7, map: map }); // 第三天路线 const day3Route = [ [114.276881, 30.615411], // 江汉路步行街 [114.270975, 30.625122], // 汉口江滩 [114.274556, 30.623277] // 知音号 ]; // 绘制第三天路线 const polyline3 = new AMap.Polyline({ path: day3Route, strokeColor: '#00B42A', strokeWeight: 5, strokeOpacity: 0.7, map: map }); // 第四天路线 const day4Route = [ [114.252793, 30.560929], // 归元寺 [114.255047, 30.567161] // 古琴台 ]; // 绘制第四天路线 const polyline4 = new AMap.Polyline({ path: day4Route, strokeColor: '#FF7D00', strokeWeight: 5, strokeOpacity: 0.7, map: map }); // 调整地图视野 map.setFitView([polyline1, polyline2, polyline3, polyline4]); } catch (error) { console.error('地图初始化失败:', error); document.getElementById('travelMap').innerHTML = '<div class="flex items-center justify-center h-full text-gray-500"><i class="fa fa-map-o text-5xl mr-4"></i><p>地图加载失败,请检查您的API密钥是否正确</p></div>'; }}// 打开高德地图按钮document.getElementById('openGaodeMap').addEventListener('click', function() { // 这里使用高德地图的URL Scheme,实际使用时需替换为正确的坐标 const gaodeUrl = 'https://uri.amap.com/marker?position=114.305558,30.592771&name=武汉旅行攻略&src=webapp&coordinate=gaode'; window.open(gaodeUrl, '_blank');});// 懒加载地图function lazyLoadMap(){ const mapContainer = document.getElementById('travelMap'); const rect = mapContainer.getBoundingClientRect(); const windowHeight = window.innerHeight || document.documentElement.clientHeight; // 当地图容器进入视口时初始化地图 if (rect.top <= windowHeight && rect.bottom >= 0) { initMap(); window.removeEventListener('scroll', lazyLoadMap); window.removeEventListener('resize', lazyLoadMap); window.removeEventListener('orientationchange', lazyLoadMap); }}// 注册事件监听window.addEventListener('scroll', lazyLoadMap);window.addEventListener('resize', lazyLoadMap);window.addEventListener('orientationchange', lazyLoadMap);// 初始检查window.addEventListener('load', lazyLoadMap);.hero-bg { background-image: linear-gradient(rgba(0, 0, 0, 0.5), rgba(0, 0, 0, 0.5)), url('https://picsum.photos/id/1036/1920/1080'); background-size: cover; background-position: center;}.card-hover { transition: transform 0.3s ease, box-shadow 0.3s ease;}.card-hover:hover { transform: translateY(-5px); box-shadow: 010px 25px -5px rgba(0, 0, 0, 0.1), 0 10px 10px -5px rgba(0, 0, 0, 0.04);}.map-container { height: 400px; width: 100%;}.itinerary-day { scroll-margin-top: 80px;}技术创新点与价值分析
1. 技术创新
AI 驱动开发:通过自然语言即可生成复杂的地图应用;
标准化协议:MCP 2.0 提供了统一的地理信息服务接口;
智能决策:结合天气、交通等多维度信息进行智能推荐;
无缝集成:AI IDE 与地图服务的深度融合。
2. 性能对比
3. 商业价值
这种开发模式的商业价值体现在:
降低开发门槛:非专业开发者也能创建复杂应用;
提高开发效率:大幅缩短项目交付周期;
增强创新能力:开发者可以专注于创意而非技术细节;
标准化服务:MCP 协议为行业建立了统一标准。
总结
这次技术实践让我深刻体验了 AI 开发的革命性变化。通过 TRAE AI IDE 的自然语言编程能力,结合高德 MCP 2.0 地理信息服务,我在几小时内完成了功能完整的旅游攻略系统。
这重新定义了开发者价值:从代码编写者转变为创意实现者和体验设计师。AI 成为得力助手,我们专注于理解需求、设计方案、优化体验。
高德 MCP 2.0 标志着地图服务进入 AI 原生时代,不仅是 API 升级,更是服务模式变革。最感动的是技术的温度——AI 理解了我为朋友制作贴心攻略的情感需求,自动考虑天气、交通等人性化因素。
未来,AI 驱动开发将普及,技术门槛降低,每个人都可能成为应用创造者。让我们拥抱 AI 与人类协作的时代。
奖品激励+官方认证!TRAE 最佳实践征文大赛来了:https://mp.weixin.qq.com/s/mdsfX8XZrg-xTQkYl4mm0g?scene=25#wechat_redirect





